skip to content
Laboratorio Abierto de la Carrera de Ingeniería Electrónica
User Tools
Register
Log In
Site Tools
Search
Tools
Show pagesource
Old revisions
Backlinks
Recent Changes
Media Manager
Sitemap
Register
Log In
>
Recent Changes
Media Manager
Sitemap
Trace:
•
tefotosparcial
Sidebar
Inicio
Plantel docente
Reglamento
Instalaciones
Cursos
Publicaciones
Robolucha
Expoproyecto
uea2010
Recursos Disponibles
Instrumental
Kits de desarrollo
Herramientas
Grupos de Trabajo
Coordinación General
Proyectos Lacie
Taller de Electrónica
Grupo GPCB
Grupo Robolucha
Coordinación CASE
Proyectos Publicados
Cartel modular de LEDs
Ajugar
NUCLEO-FSL
Ponchos
lacie:tefotosparcial
Ejercicios Taller de Electrónica
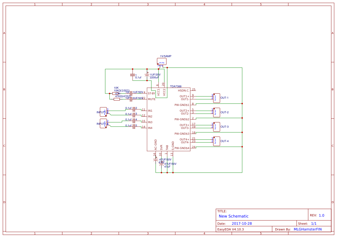
FIGURA 1:
Circuito Esquemático
FIGURA 2:
Foto PCB
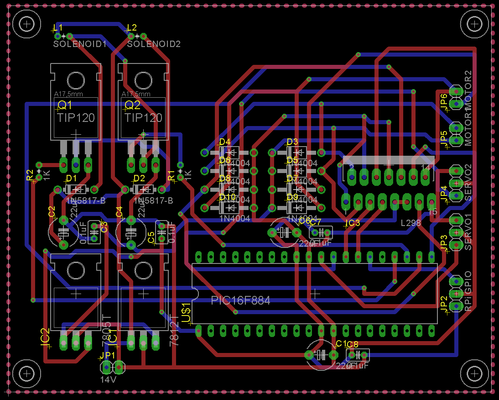
FIGURA 3:
PCB en Diseño
lacie/tefotosparcial.txt
· Last modified: 2021/10/06 17:23 by
admin
Page Tools
Show pagesource
Old revisions
Backlinks
Back to top